电刺激技术(如深部脑刺激DBS、皮层电刺激等)已广泛应用于神经科学研究及帕金森病、抑郁症、慢性疼痛等临床治疗中。在临床实践中,刺激频率是决定疗效的关键参数。然而,不同频率的电刺激如何在细胞层面上差异化调控神经元活性,其背后的机制一直不清楚。2026年2月,山东第一医科大学脑科学与类脑研究院王志燕教授团队和北京大学基础医学院孙琳琳教授团队、上海交通大学附属仁济医院顾希垚教授团队在MedComm杂志发表了题为Frequency- and layer-specific modulation of cortical neuronal activity by pulsed electrical stimulation的研究论文(DOI:10.1002/mco2.70643)。该研究利用双光子钙成像技术,首次系统阐明了高、低频脉冲电刺激对小鼠初级躯体感觉皮层(S1)不同层级、不同类型神经元的动态调控规律,揭示了电刺激重塑神经元节律而非单纯改变神经元尖峰放电幅度的新机制。
该研究发现,脉冲电刺激对兴奋性和抑制性神经元的作用因频率和层级差异而存在区别,但总体上脉冲电刺激对皮层神经元具有普遍的激活作用。无论低频还是高频,其总体效应均表现为增强S1皮层中兴奋性和抑制性神经元的钙活动度,这为临床上电刺激如何通过强加稳定的频率来治疗神经元放电频率异常相关的疾病,如慢性疼痛或帕金森病,提供了理论依据,有助于优化临床刺激参数和开发针对特定神经环路的干预策略。

图1.高频刺激增强了2/3层兴奋性神经元的活动

图2.高频电刺激停止后,第5层神经元的兴奋性活动增强

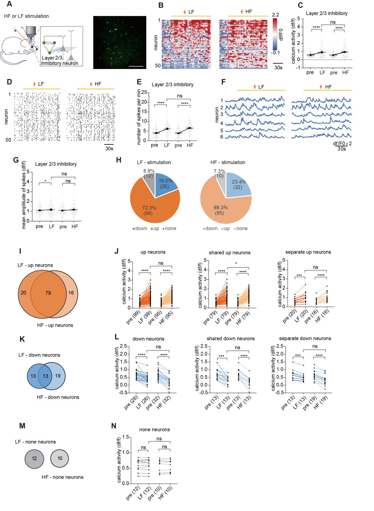
图3.高频和低频刺激期间增强了抑制性神经元的活动
北京大学基础医学院博士生叶欣之、北京大学国际医院副主任医师王军锋为本文共同第一作者,孙琳琳教授、王志燕教授和顾希垚教授为共同通讯作者。该研究得到了国家自然科学基金、北京自然科学基金、上海自然科学基金、北京大学人才基金、山东第一医科大学人才基金的资助。